
Jste začátečník? Poprvé pracujete s blenderem? Nevíte co jsou to modifers, textury objektky skupiny? Tak v tom případě Vám doporučuji si prohlédnout a pročíst následující článek.
|
|
|
|
K čemu je nám vytvářet něco co neexistuje a mnohdy ani nikdy existovat nebude? Je zde velice mnoho způsobů, jak trojrozměrné grafiky využít. Nejčastější jsou filmové efekty, celé animované filmy a statické scény. Mnohdy divák ani nepozná, že jde o trik a marně si láme hlavu, jak dotyčné efekty filmaři natočili. Nutno říct, že se dnes již prakticky nesetkáme s filmem, který by neměl nějakou počítačovou úpravu. Vývoj grafických softwarů i počítačové techniky jde neuvěřitelnou rychlostí vpřed a neustále nám nabízí víc a víc možností. Jako příklad si můžeme vzít různou škálu filmů v průřezu dvaceti let a porovnávat realističnost obrazu. Otázkou je, co bude následovat a jak bude grafika za pár let vypadat. Sám jsem na to zvědavý, protože již dnes filmaři vytváří celé fascinující světy pomocí 3D grafiky, které dávají možnost vyjádřit autorovy představy a zároveň vypadají velice realisticky. Už to dávno není klasická animace obrázek po obrázku, kdy jednu minutu filmu trvalo vytvořit celé dny. Systém CGI, který se používal například k natáčení filmu Avatar, přinesl obrovskou inovaci při animaci postav. Funguje na základě snímání herců řadou kamer v obleku se značkami. Pomocí počítače se pohyby následně převádí na animaci. K tomu se později přidalo i snímaní obličejů. Máme velice mnoho lepších či horších grafických programů, některé se ovládají jednoduše, jiné těžce, ale dokáží vytvořit úžasné věci. Existují i specializované programy, určené třeba pouze k animacím nebo k vytváření textur. Já zde uvedu asi nejlepší profesionální, ale placené: CINEMA 4D; 3D Studio MAX; Autodesk Maya
Blender je naprosto ojedinělý projekt, do kterého se může zapojit každý člověk, který má jisté zkušenosti s programováním nebo 3D grafikou. Jeho zakladatelem je Ton Roosendaal. Pro ty, kteří nechtějí nebo nemohou Blender rozvíjet, poskytuje naprosto plnohodnotný software, který se dokáže vyrovnat jiným placeným programům. Kromě tvorby obrázků a videí animací nabízí i vytváření a programování her. Blender je celý tvořen v prostředí programovacího jazyka Python, pomocí něhož lze vytvářet zcela nové nebo upravovat již stávající části a skripty Blenderu. Tento program lze použít pro všechny obory lidské činnosti spojené s trojrozměrnou grafikou. Od navrhování strojů a jejich řízení, přes výrobu součástek, až po medicínské účely, jako je zobrazování trojrozměrných lidský orgánů. Nicméně hlavním odvětvím je a asi i zůstane filmografie. Je dobré podotknout, že Blender je stejně náročný na váš počítač, jako všechny jiné softwary pracující s grafikou, proto je nutno mít trochu lepší pc soustavu. Je běžné, že jeden obrázek počítač vyhodnocuje hodiny, záleží samozřejmě na složitosti a velikosti. Jen pro zajímavost zde uvedu parametry mého notebooku, se kterým pracuji: Intel Core i7-720QM procesor , 8GB Ram, ATI Mobility Radeon HD 5850
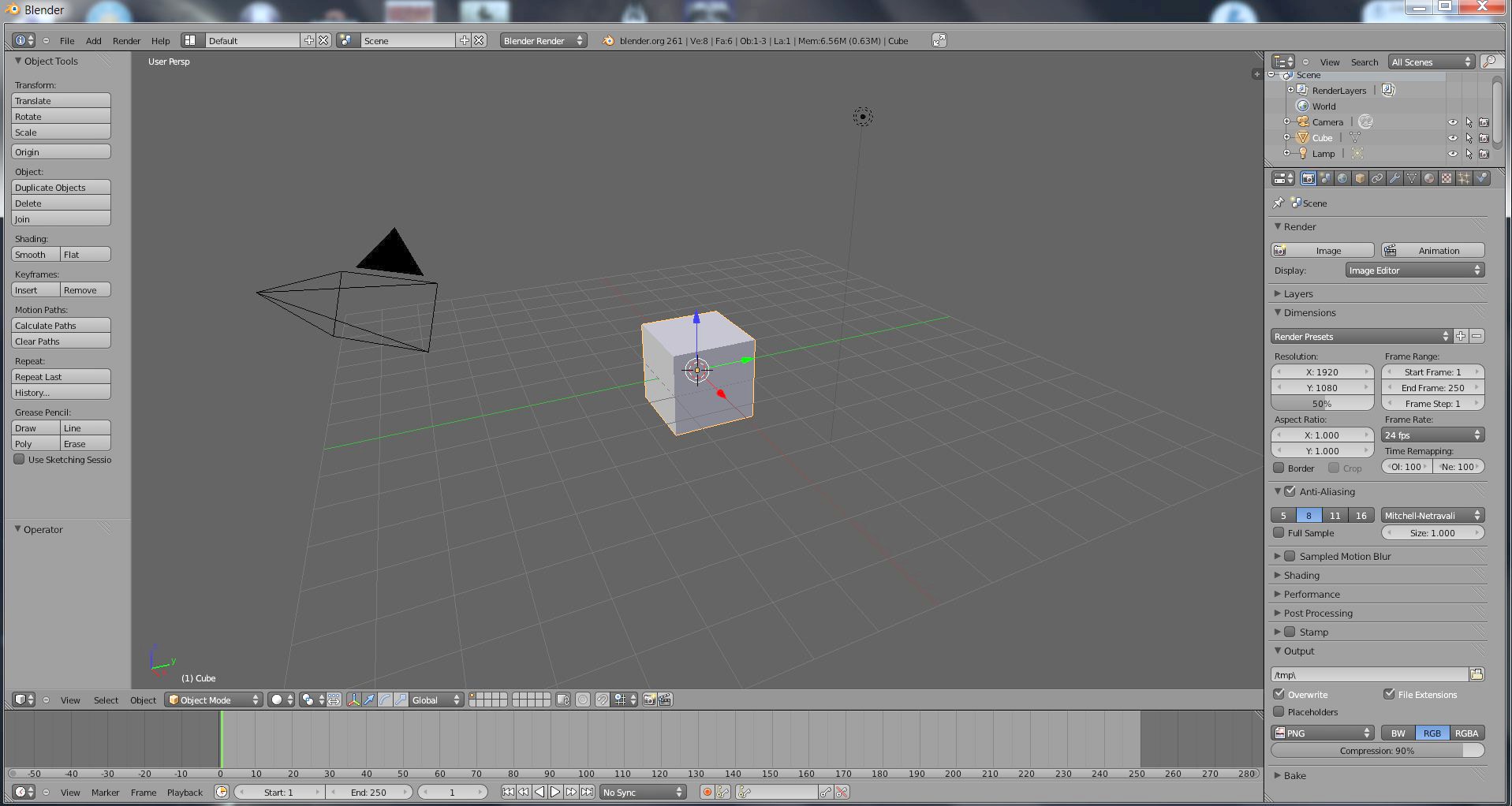
Ale pojďme si popsat co vidíme po spuštění Blenderu. Máme scénu, která obsahuje tři objekty. Jsou to cube (krychle), lamp (světlo), camera. Dále vidíme několik panelů, které moc používat nebudeme. Budeme se raději učit klávesové zkratky. Když si nevzpomenete, stačí zmáčknout mezerník a rychle najít potřebnou funkci. Jak jsem již podotkl, Blender si můžete jakkoliv přizpůsobit podle svého přání, včetně změny jazyka nebo barvy.
(Takto vypadá Blender 3D hned po spuštění. Časová osa (dole), Propriety (vpravo).)
Některé zkratky lze použít jen v určitých modech, jiné vám po stisknutí vyjedou tabulku s dalšími nastaveními. Zde je tabulka některých nejdůležitějších zkratek, které používám. Bez některých si práci ani nedovedu představit.
| G | Pohyb objektů. Můžeme přidat (x;y;z) pro pohyb na ose. |
| S | Velikosti. Můžeme přidat (x;y;z) pro zvětšování/zmenšování v osách. |
| R | Rotování. Můžeme přidat (x;y;z) pro rotaci v osách. |
| Ctrl+R | Rozdělení/přidání hran |
| Z | Drátěný pohled/solidní |
| A | Vyber všechno/nic |
| X | Delete |
| P | Spustit hru (v objekt. modu) |
| E | Extrude (protáhnout) |
| Shift+R | Zopakování posledního kroku |
| P | Vytvoření nového objektu z vyběru (v edit. modu) |
| Ctrl+Z | Krok zpět |
| Ctrl+S | Uložit |
| F12 | Render obrázku |
| F11 | Zobrazení posledního obrázku |
| F3 | Uložit obrázek |
| Shift+D | Kopírování |
| B | Výběr obdelníkem |
| C | Výběr štětcem |
| Alt+M | Spojit body |
| F | Vytvořit plochu/hranu |
| U | UV textury |
| Alt+A | Pustit animaci |
| Mezerník | Rychlé hledání |
| Shift+P.tl.myši | Výběr více bodů/ploch/hran/objektů |
| P.tl.myši | Výběr jednoho.. |
| Kolečko myši | Přiblížit/oddálit (při stisknutí otáčení pohledu) |
| Shift+Ctrl+Alt+C | Umístění těžiště |
| 7 | Pohled z vrchu |
| 1 | Pohled zleva |
| 3 | Pohled zprava |
| Tab | Přepínání editační/objektový mód |
Pokud chceme vytvořit nějaký objekt a posléze scénu, můžeme postupovat několika způsoby. A to tvorbou pomocí jednoho bodu, nebo editací, spojováním a upravováním prostorových objektů ze základního výběru, který Blender nabízí (Add/mesh/...). Vytváření modelů je nejtěžší část, se kterou se můžete při práci setkat. Samotné modelování je velice náročné na čas, představivost, prostorovou orientaci, rozplánování a logické myšlení. Pro orientaci a změnu pohledu na scénu můžete používat numerickou klávesnici, nebo myš. Otáčet scénou můžete zmáčknutím kolečka myši a jejím pohybem, nebo pro rychlé otočení používejte numerickou klávesnici (7 pro pohled z vrchu;1 kolmý pohled na osu x ;3 kolmý pohled na osu y ). Vždycky si všechno vyzkoušejte a zkuste se s programem trochu sžít. Aby jste mohli něco vytvořit, musíte mít návrhy nebo alespoň dobře vědět, co chcete dělat. Abychom mohli pracovat s objektem jako s body, musíme se přepnout z objektového do editačního módu (Tab), který nám dovoluje pracovat s jednotlivými body v modelu. Blender nám umožňuje pracovat hned v několika další módech. Vždycky záleží na typu objektu, který chceme upravovat. Kromě již zmíněných se můžeme setkat se sochařským (Sculpt), bodovým (Vertex), texturovým (Texture) a váhovým (Weight) módem. Každý nabízí jiné možnosti. Pro modelování použijeme hlavně editační a objektový mód.
Samotný render a příprava na něj by s určitostí mohla zaplnit stránky nejedné těžké knihy. Render je velice výpočtově náročná operace. Počítač postupně vyváří výsledný obraz. Základem je vytvoření kostry scény, všech objektů a modelů na scéně. S touto prostorovou kostrou ("drátěnou konstrukcí") dále vypočítává jednotlivé plochy kostry, jejich barvu, stín, materiál a další požadavky uživatele. Techniky výpočtů se mohou lišit u jiných programů. Dokonce i Blender disponuje více druhy renderů. Absolutní novinkou je Cycles render, který je velice fotorealistický a umožňuje rychlý render, pomocí něhož je možno se lépe orintovat ve scéně a v jejím sestavení. Nevýhoda Cycles je, že se pro značnou zrnitost a délku výpočtu nehodí používat na animace, na které Blender render bohatě postačí. Na obrázku vidíte obrovský rozdíl mezi vypočítáním jednoduché scény pomocí Cycles (8 min) a Blender render (1 min). Nutno říct, že obě scény jsou naprosto totožné, tím chci říct, že Blender r. umí udělat krásné scény, jen se mu musí pomoct. Navíc všechny moje práce jsem dělal právě v B.r. a nemohu si stěžovat na špatný vzhled.
(Porovnání dvou odlišných renderingů Cycles (vlevo) a Blender render (vpravo))
Panel nastavení renderu
Také nesmíme zapomenout na výběr formátů, rozlišení umístění obrázků a videí. Já nejčastěji rendruji obrázky ve formátu Jpeg o rozlišení 3600x2400, videa ve formátu Avi jpeg o rozlišení 720p nebo1080p. Důležité je vědět, že čím menší rozlišení, tím kratší doba výpočtu.
Ovšem toto není všechno, co bychom měli o renderu vědět. Každý člověk má jiný vkus a jinou představu o tom, jak by měla jeho scéna vypadat. Nicméně se ještě pokusím nastínit možnosti post-úprav samotného vypočítaného obrázku. Stejně jako já jistě dojdete k tomu, že samotný render není zas tak úplně ono, a že byste si ho představovali trochu jinak. Blender nabízí možnosti Node editoru, které si můžete představit jako velikou skládačku bloků, ve které má každý nějakou funkci. Základem je vypočítaný obrázek, takzvaný Render laier. Dále můžete přidávat i jiné obrázky nebo videa a pomocí mixování, separování nebo překládání je kombinovat dle vašich představ. Další užitečnou věcí je funkce Defokus (zaostření), pomocí které lze napodobit hloubku ostrosti kamery, což dokrášlí vzhled a zlepší orientaci ve scéně. Glare (oslnění) dodá světlům jas a sílu. Lens distortion se hodí při imitaci obrázku z fotoaparátu, protože jak asi víte, většina objektivů způsobuje na okrajích fotky mírné rozostření a někdy rozklad barev. Také vyvážení barev dodá obrázku jiný vzhled, který by samotný render nezvládl. Promyšlenou kombinací tak můžete vždy zlepšit váš obrázek. Na obrázcích vidíte jednoduchý příklad užití Nodes.
(Vidíte rozložení a vzhled funkcí (nahoře), pak samotný vypočítaný obrázek (vlevo dole) a hotový, zkombinovaný (vpravo dole))
V pravém sloupci pod tlačítkem Physics máte možnost použít různé fyzické simulace, jako třeba: Cloth (textil); Fluid (tekutina); Soft body (pružné materiály) a další. Pojďme si ty nejzajímavější trochu popsat.
Simulace textilu je velice působivá a často užívaná, protože vám umožní vytvořit ve scéně naprosto realisticky vytvarovanou látku. Například ji můžete použít v animaci třeba ke ztvárnění vlajky ve vichru. Můžete nastavit kvalitu výpočtů, pružnost, tažnost, efekt odporu vzduchu a další hodnoty. Zkusmo vytvořte objekt grid aspoň 20x20 bodů, přiřaďte tomuto objektu simulaci a pusťte výpočet (Alt+A). Vidíte, že váš objekt prostě spadne. Ale když do trajektorie vaší "hadry" vložíte jiný objekt, třeba krychli, a nastavíte mu kolizi (Physic/collizion), uvidíte co se stane teď. Uvedu pár mých postřehů. Snažte se vyhnout velikým simulacím s obrovským počtem vertexů, protože se tím značně navyšuje čas pro výpočet simulace. Můžete nastavit různé předvolené typy látek ( kůže, hedvábí atd.) nebo si vytvořit svůj požadovaný materiál. Důležitá je kolize látky samotné a její kvalita, kterou můžete nastavit.
(Panel Cloth)
(Příklad: Využití simulace látek pro ztvárnění přehozu)
Výpočtově velice náročná simulace pružných předmětů patří mezi novější části Blenderu. Nejčastěji se užívá pro simulaci různých rosolovitých objektů nebo měkkých hraček. Poskytuje nám zase mnoho různých nastavení jako pružnost, síla držení tvaru, ohebnost nebo tvárnost. Stejně jako u látek platí, že čím složitější model, tím delší výpočet, což může u této simulace znamenat i mnoho minut na obrázek. Já sám jsem této funkce použil například ke ztvárnění padající konstrukce, která se při pádu různě deformuje, ohýbá a vlní.
Kouřové simulace patří mezi náročnější simulace. Pomocí ní lze vytvářet velmi realistické kouřové efekty. Základem je Domain (místo) a Flow (objekt který kouří). Musím se přiznat, že udělat tuto simulaci funkční je velice složité, už pro obrovské množství kroků, které je potřeba udělat.
(Panel kouřových simulací)
(Příklad užití kouře při znázornění hořícího domu)
Je až neuvěřitelné, jak může tato částicová simulace kapalin oživit vaší scénu. Třeba takový potůček tekoucí vaším vysněným pokojem, nebo jakkoliv jinak. Jako většina funkcí i tato podléhá zákonům gravitace, kterou můžete v průběhu animace různě měnit a vytvářet tak zajímavé efekty. Důležité je, že lze dosáhnout realistických simulací a výpočty netrvají ani moc dlouho.
Základní scéna se skládá z ohraničení (domain), ve kterém se bude simulace počítat, a z kapaliny (fluid), ale můžete přidat i další objekty. Pokud chcete, aby tekutina něco obtékala, musíte použít obtékání (obstacle). Pro vytváření scenérií nikdy nestačí pouze voda z prvního objektu. Proto se používají objekty přitékání (inflow) a odtékání (outflow), kterými se jakoby vytvoří přítok a odtok vody, což může být třeba hadice a jímka. Pro reálnější vzhled můžete přidat tříštivost vody, která zajistí tvoření malých kapek. Jako u všech simulátorů je i zde možnost nastavit mnoho vlastností, jako třeba viskozita tekutiny, rychlost, rozlišení (nejčastěji 50-100) atd.. Aby ale kapalina vypadala reálně, je nutno si ještě pohrát s materiálem (viz materiály).
(Panel Fluid)
(Příklad užití kapalinové simulace)
Kolizní funkce je potřebná pro částicové, pružné a látkové simulace. Bez ní by totiž částice na objekt vůbec nereagovaly. Nejjednodušší příklad je podlaha, na kterou padá kamení. Každý kámen se jinak odráží a chová, proto nám Blender umožňuje nastavovat různé parametry jako tření, tlumení energie, přilnavost atd. Možností je jako vždy mnoho a vhodným nastavením vznikají velmi realistické simulace a přitom je jejich výpočet rychlý.
(Panel kouřových simulací)
Naprostou novinkou Blenderu je takzvané dynamické malování. Jeho využití je mnohostranné a celkem jednoduché. Základem jsou dvě tělesa, ze kterých jedno (štětec) ovlivňuje druhé (plátno) různým způsobem. Buďto nanáší barvu (materiál), tvoří vlny nebo deformuje povrch. Užití je mnoho: rychlé vytváření vln na vodě za objektem se dá použít jak ve hrách, tak pro svoji kvalitu i v animacích. Deformace povrchu je jeden z nejlepších způsobů jak napodobit stopy ve sněhu za kráčící postavou. A tak dále.
(Panel Dynamic paint)
Particles neboli částicové systémy jsou jedny z nejužitečnějších efektů, kterými Blender disponuje. Ačkoliv by se to zdálo logické, nepatří mezi ostatní simulátory, ale je kapitolkou samou o sobě. Základem je systém tvoření prázdných bodů přiřazených jakémukoliv objektu. Body, částice se tvoří na povrchu, ve vertexech nebo v objemu objektu. Díky dalším nastavením mohou mít určitou počáteční rychlost, směr rotace, dobu trvání nebo velikost. Taky lze nastavit v jaké časovém úseku se mají body tvořit, stejně jako jejich množství. Samotné body ale na renderu nejsou vidět, proto těmto bodům přidáváme plochy, objekty nebo skupiny. Plochy jsou vlastně čtverce, kterým můžeme přidat třeba poloprůhlednou texturu. Využívá se toho při tvorbě jednoduchého kouře, ohně nebo prachu. Výhodou tohoto méně pěkného řešení je, že ho lze použít ve hrách nebo při vzdálených scénách, kde není třeba vysoké kvality zpracování. Užití objektů a skupin je stejné, ale skupiny umožňují emitovat (tvořit) více různých objektů najednou. Použití této funkce je asi zjevné. Já ji používám k vytváření explozí, výbuchů, sypajících se věcí nebo pro náhodné plnění prostoru nějakými objekty.
Samotné particles mají taky několik druhů emitování. Částečky, body se mohou tedy různě chovat. Například k sobě mohou být mírně přitahovány a tvořit tak kapalinu, vypadávat z tělesa a chovat se podle fyzikálních zákonů nebo mohou mít jednoduchou umělou inteligenci, která se používá třeba k tvoření neuspořádaných armád pohybujících se po poli (podobný způsob byl například použit při natáčení všech tří dílů Pána prstenů, kdy se takto vytvářely útočící armády). Particles systém je hojně užíván a Blender nabízí jeho hojné propojování s jinými funkcemi, čímž vytváří velice dobrý nástroj pro práci s téměř nevyčerpatelnými možnostmi.
Další možností využití particles jsou hair simulace. Jak název napovídá, jde o simulace vlasů, které jsou na povrchu tělesa ukotveny a mohou nebo nemusí mít dynamičnost při pohybu tělesa. Pro větší realističnost je nutná hustota vlasů. Velké množství však způsobuje pomalé výpočty renderů a simulací, proto se používá nastavení, při kterém se k jednomu vlasu při renderu připojí další jeho kopie. Takto lze z jednoho vlasu mít klidně stovky autentických. Důležité je další nastavení náhodného umístění a vlnění. V posledních verzích se objevuje i možnost dávat vlasům různé tvary, jako například kudrnatost, copánky atd. Další důležitou věcí je vytvoření samostatného účesu, které se provádí v particle modu. Pomocí jednoduchých nástrojů můžete vlasy česat, stříhat nebo nechat houstnout a naopak. Samozřejmě je nutno si pohrát s materiálem pro realistický vzhled.
(Panel Particles)
Modifers se nachází vpravo v panelu nástrojů. Je to sada nástrojů umožňující různě pracovat s tělesem jak v editačním tak v objektovém modu. V novějších verzích jsou pod touto kolonkou přidány taky další cesty k jiným různým funkcím, jako třeba simulace. Důležité je udržovat pořadí při používání více efektů na jeden objekt, protože při jiném řazení vzniká jiný výsledek. Například pokud zadáte prvně Array a pak teprve zjemnění, bude zjemněn pouze originální objekt. Podívejme se tedy, které funkce z modifikátorů jsou nejpoužívanější.
(Nabídka Modifiers)
Mezi nejpoužívanější patří jednoznačně Subdivision Surface, neboli členění, rozdělení, zmnožení nebo prostě přidání bodů na každou hranu nebo plochu. Je to velice užitečné při rychlé tvorbě modelů nebo pro zlepšení a zjemnění vzhledu. Nesmíte ale zapomínat, že zjemňováním modelu se budou velice rapidně prodlužovat časy výpočtů, protože vám tak narůstá počet bodů kvadratickou rychlostí. Proto je někdy lepší vertexy (body) přidávat pouze tam, kde jsou třeba. Pokud chcete zahustit síť modelu, ale nechcete, aby se model změnil, musíte stisknout tlačítko Simple.
(Příklad užití zjemnění na krychli, která se přidáváním bodů zakulatí)
Často narazíte na fakt, že potřebujete vytvořit mnoho jednoduchých nebo složitějších objektů, které jsou logicky seřazené, například kolíky u plotu. Zjistíte ale, že rozmisťovat jednotlivé plaňky není až tak úplně zábava, a to už vůbec nemluvím o tom, že by měly být postaveny do spirály pro lepší vzhled. A právě na tyto práce se používá funkce array, neboli řady. Základem je objekt, kterému tuto funkci přiřadíte a pak nastavujete hodnoty jako jindy. Můžete řady i kombinovat a vytvářet tak složité útvary s logickým uspořádáním.
(Příklady užití array (řad))
Bevel, neboli zaoblení, funguje tak, že vám všechny hrany vašeho modelu zdvojí, čímž vlastně dojde ke sražení jeho ostrých hran. Opakováním zaoblení můžete dosáhnout až úplně zahlazených rohů. Nepoužívá se při tvorbě organických objektů, protože výsledek nevypadá hezky a ani nemáme důvod zaoblení hran v tomto případě používat. Já sám tohoto používám nejčastěji při tvorbě robotů, kdy si vymodeluji hrubý model a pak kombinacemi s dalšími funkcemi utvářím realistický vzhled. Názorná ukázka použití Bevel (zaoblení)
Funkce boolean umožňuje pomocí dvou objektů vytvářet jejich kombinace. Může je spojit v jeden, nebo z jednoho objektu udělat výřez do druhého a podobně. Nejvíce se tohoto využívá při modelaci, kdy je to jeden ze způsobů, jak pěkně pospojovat nebo vyříznou model.
(Princip Boolean v tomto případě vystřihnutí (diference))
Jak už název napovídá jde o zrcadlení. Tuto funkci velice rád používám při tvorbě symetrických objektů. Můžete zrcadlit přes nějaký předmět nebo obvykle prázdný bod a výhodou je, že můžete tvořit pouze polovinu, čtvrtinu nebo osminu modelu a přitom ho vidíte celý. Po aplikování máte model hotový a můžete libovolně pokračovat.
(Zrcadlení)
Screw, neboli šroubovice, nejsou často používané, protože jejich užití nemá velký potenciál. Určitě nastane moment, ve kterém budete chtít vytvořit právě onu šroubovici nebo třeba pružinu, tak použijete tuto funkci. Funguje celkem jednoduše na základě objektu a bodu, neboli středu, kolem kterého se bude točit.
(Vytvoření pružiny pomocí Screw)
Často je potřeba, aby byl model dutý. Jednodušší než ho již dutý modelovat je použít solidifi (tloušťku). Tímto jednoduchým způsobem lze vytvořit objekt o jisté síle stěny. Dále nabízí mnohá nastavení, pomocí kterých můžete uskutečnit svoji představu a ušetří vám přitom mnoho hodin práce.
(Solidifi v praxi)
Prozradil jsem vám pár fíglů jak vytvořit model. Pojďme se teď podívat, jaké typy materiálu můžou objekty v naší scéně mít. Zde si myslím, že poměrně dost lidí narazí na to, že se kolem sebe nedívají tím správným způsobem. Jinak řečeno, že si neuvědomují, jak doopravdy vypadá sklo, nebo zlato, kovy, dřevo a tak dále.
(Panel materiálů)
Každý materiál můžeme popisovat pomocí několika základních složek. Tyto složky se objevují i v texturách, které tak dotvářejí celkový vzhled modelu. Barva (Difuze) je základní vlastnost, se kterou by neměl být problém. Uvědomte si, že svět, ačkoliv se tak jeví, není až tak barevný, proto je lepší volit méně křiklavé barvy. Další důležitou složkou je lesklost (Specular). Ponecháváme vyšší hodnoty, pokud vytváříme vlhké prostředí nebo tvory, kteří jsou slizcí. Nižší hodnoty necháváme u textilií, pěn, čistého dřeva a podobně. Pokud chceme, aby objekt neměl stíny, nebo aby svítil, budeme nastavovat hodnoty ve Shading (stínování). Další materiálové funkce jsou kapitolkami samy o sobě.
Blender nám nabízí hned tři druhy průhlednosti, které můžeme použít. Z-transparency a Mask nejsou až tak zajímavé a ani se moc nepoužívají. Pokud ano, tak spíše u her, protože jejich výpočty jsou velice rychlé. Já osobně nejčastěji používám Paprskovou průhlednost (Raytrace transparency), protože zde se zohledňuje lámání světla, Index lomu (IQR) jednotlivých materiálů a mnoho dalších hodnot ovlivňujících výsledek a mohou tak vznikat opravdu působivě vypadající skleněné předměty. Pokud jde o složitější objekt, je vhodné nastavit Hloubku (Depth) aspoň na padesát, protože ta zajišťuje několikanásobné lámání světla.
K výrobě opravdu lesklých a hladkých materiálů budete potřebovat zrcadlení, které není výpočtově moc náročné a přitom je velice realistické. Stejně jako u průhlednosti můžeme nastavit rozmazání, rozostření nebo chcete-li matnost povrchu.
Subsurface scattering Nejnovější efekt pro materiály je takzvaný Podpovrchový rozptyl světla (Subsurface scattering). Používá se při ztvárnění mramorových soch, kůže, tkání, neprůhledných krystalů, slonoviny a zuboviny, svíček a dalších průsvitných materiálů. Pokud něco takového tvoříme, je nejlepší použít již přednastavených materiálů, které nám Blender nabízí, protože nastavování je složité a stačí málo a celý vzhled se změní. Nejdůležitější hodnota, kterou potřebujete nastavit je velikost (size). Čím větší hodnota tím menší rozptyl.
Další věc, o které bych se tu chtěl zmínit, jsou textury. Jsou to vlastně tak trochu složitější materiály. Pomocí textur můžete nanášet na plochy modelu veškeré informace potřebné k výpočtu, avšak na rozdíl od materiálu nejsou omezeny velikostí ploch. Různým způsobem nanášíte obrázky na model. Můžete použít generované nanášení, kde se na model promítá textura z určitých úhlů. Anebo složitější a pracnější, nicméně nejlepší metodu UV mapování, které funguje tak, že se model rozloží na dvojrozměrnou síť hran. Na každé oko této sítě už můžete dle libosti nanášet jakoukoliv texturu, obrázek nebo mapu. Tímto způsobem se dneska pracuje nejčastěji a musím říct, že mnohdy to ani jinak nejde. Každý materiál se může skládat z mnoha vrstev textur, přičemž každá slouží k něčemu jinému. Máme k dispozici barevné mapy, odleskové, zrcadlové, svítící a další. Velice zajímavé jsou takzvané Bump (hloubkové) mapy. De fakto jde o nanášení tvaru na hrubý model. Tím vzniká dobře vypadající objekt, který ale není výpočtově náročný a přitom má mnohé detaily, které by byly jen těžko použitelné například ve hrách. Můžete tak dostat prostorově vypadající chodník z kamenů.
(Panel Textur)
Jistě vás napadlo, že by scény nešly tvořit pouze s jedním základním světlem. Blender nabízí hned několik druhů, jako je bodové osvětlení, světlomet, plošné osvětlení nebo okolí. Mezi další druhy osvětlení zařadit i nepřímé osvětlení z okolí nebo přírodní osvětlení, kterými se kompenzuje neodrazivost paprsků a najdeme je v nastavení prostředí. Je jistě známo, že umění nasvěcování objektů nebo postav má jakési základní pravidlo tří světel, pro vytvoření působivého dojmu. Světlo z boku, zezadu a nejsilnější zepředu. Dále záleží na charakteru scény.
Vzhledem k celkové náročnosti, mimo jiné i k náročnosti časové, se animace považuje za samostatnou větev 3D grafiky. Je mnoho způsobů, pomocí kterých lze animace tvořit. Některé nabízí Blender, jiné se používají v komerčním světě. Mezi nejlepší se dnes považují již zmíněné oblekové animace, které ztvárňují herci v postrojích s barevnými body. Nicméně tento způsob je pro nás smrtelníky příliš finančně náročný. My si musíme vystačit z jednoduššími nebo složitějšími kostrami modelů, na které se posléze jednotlivé části modelu přichytávájí. Bledner poslední dobou právě tyto kosterní (armatures) funkce vylepšoval, a podle mého názoru došel tak daleko, že splňuje všechny požadavky. Dokonce došel do naprosto profesionální fáze onoho snímání bodů na oblecích, ale to už patří do vyšší škatulky. Základem kosterních animací je kost (bone), kterou můžete prodlužovat, větvit nebo jinak upravovat a vytvářet tak složité mechanizmy použitelné u složitých strojů a postav. Navíc není problém naprogramovat různé závislosti jednotlivých kostí na sobě. Určitě znalejším jedincům se právě protáčí mozkové závity z nekonečných možností, které Blender nabízí. Například některé písty se vytváří pomocí dvou samostatných kostí, které na sebe navzájem "ukazují". U pružin stačí pouze jedna.
(Příklad jednoduchého užití kostí pro animaci odpružení kol auta)